キネシン分子モーターKIF12が脂肪肝や肝硬変を抑制する仕組みを発見医療技術ニュース

東京大学は、ヒト家系と遺伝子操作マウスの解析により、脂肪肝や肝硬変を食い止める分子モーターを発見した。キネシン分子モーターのKIF12が脂肪合成酵素の分解を助け、肝細胞への脂肪滴蓄積を防ぐことが分かった。

» 2025年03月04日 15時00分 公開
[MONOist]

 東京大学は2025年2月7日、順天堂大学と共同で、イスラエルのヒト家系と遺伝子操作マウスの解析により、脂肪肝や肝硬変を食い止める分子モーターを発見したと発表した。キネシン分子モーターのKIF12が脂肪合成酵素の分解を助け、肝細胞への脂肪滴蓄積を防ぐことが分かった。

キャプション 脂肪肝形成のKIF12モデル 出所:東京大学

 今回の研究では、イスラエルとパレスチナの共同研究チームが同定した、KIF12遺伝子にホモ接合変異を持つ家族性肝硬変の3家系について解析。そのうちの1つの変異をマウスに導入したところ、脂肪肝炎の症状を再現できた。このことから、KIF12の変異だけで、脂肪肝炎や肝硬変の原因になることが明らかとなった。

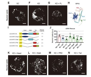
 次に、ヒト肝細胞でKIF12を欠損させると、細胞質に脂肪滴が蓄積した。この蓄積はKIF12遺伝子全長またはPRDドメインの導入により解消され、PRDドメインの必要十分な脂肪肝予防効果を確認した。

キャプション ヒト肝細胞株におけるKIF12欠失による脂肪滴蓄積とKIF12断片によるその回復。(E)対照群、(F)欠失群、(G)KIF12全長による回復、(H)KIF12の構造、(I〜N)KIF12断片による回復実験[クリックで拡大] 出所:東京大学

 PRDドメインと結合するタンパク質を探索した結果、脂肪合成酵素のアセチル-CoAカルボキシラーゼ1(ACC1)とピルビン酸カルボキシラーゼ(PC)を同定。KIF12変異マウスやKIF12欠損細胞では、ACC1とPCの発現が上昇しており、これらの酵素が異常に安定化していた。特にACC1の安定化は、ユビキチン化による分解が遅くなり、ACC1の発現量が増加していることが要因となっていた。

キャプション KIF12(赤)、 COP1(青)、ACC1(緑)の微小液滴の共局在を示す超解像顕微鏡像[クリックで拡大] 出所:東京大学

 一方、培地に脂肪酸を添加すると、KIF12の発現は低下した。このことから、脂肪を取り過ぎるとKIF12が低下し、中性脂肪の合成が盛んになることで、脂肪肝を悪化させるという生活習慣との因果関係が示唆された。

 今回の研究により、KIF12が肝細胞で脂肪合成酵素の分解を促進し、脂肪合成を抑制して脂肪肝炎を回避する分子メカニズムが明らかとなった。今後、この分子メカニズムを促進する仕組みを開発することで、脂肪肝、肝硬変の新たな治療法開発への応用が期待される。

Copyright © ITmedia, Inc. All Rights Reserved.

特別協賛PR
スポンサーからのお知らせPR
Pickup ContentsPR
Special SitePR
あなたにおすすめの記事PR