現場改善の意思決定に極めて効果的な「作業習熟分析」と「作業能率分析」現場改善を定量化する分析手法とは(18)(3/4 ページ)

» 2026年03月31日 08時00分 公開

2.作業能率分析

 作業能率を阻害しているロス要因を内容別に分析します。分析結果の用途としては、作業の稼働率向上、作業内容に起因する不良の低減や人員の削減などが挙げられます。

2.1 稼働時間の構成

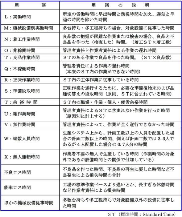
 一般的な工場で作業を行う際の稼働時間の構成を図6に示しました。また、図6中における項目ごとの説明を図7に示しておきました。

図6 図6 稼働時間の構成[クリックで拡大]
図7 図7 稼働時間の用語の定義[クリックで拡大]

2.2 作業能率の指標

 作業能率を算出する際の注意点としては、1人または複数の作業者が終日、同一の作業に従事している場合は、「他の機械設備従事時間」や「無人運転時間」の項目は無関係となります。このため「M:機械設備別実働時間」は当該作業の実働時間となります(図8)。

図8 図8 作業能率指標の算出式

2.3 作業能率向上の2つの視点

 作業能率を向上させるためには「作業者の労働生産性向上」と「管理者側の責任で発生する不稼働時間の短縮」による効率向上という2つの視点があります。両方の向上対策は本質的に異なりますが、ここでは、前者の「作業者の労働生産性向上」について考えてみたいと思います。

 作業能率に影響を与える要因は千差万別で、個人的要因やグループ的な要因が関連して、結果として作業能率が変動します。

2.4 作業能率の向上対策

(1)能率低下の要因

 主な能率低下の要因として、技能水準などの個人的要因、管理能力などのリーダーの資質、適正な人事評価や目標管理などの動機付け要因、作業条件や職場の人間関係、職場環境などが挙げられます。これらの能率低下の要因は、不稼働時間が正しく把握され分析がされていて、しかも作業が適正な標準時間(ST:Standard Time)によって管理できる体制が整っていることが前提にあって、初めて定量的に把握できます。

 また、能率の低下は、幾つかの要因が互いに関連し合って発生するのが一般的です。それらを個別にピックアップして作業の能率変動の大きさに結び付けるのは、なかなか難しいことです。

(2)能率向上の基本的考え方

 作業能率の向上は、前述した作業能率の低下要因を解析して、その上で1つ1つ改善していくしかありませんが、それも標準時間が確立していることを前提にした上でのことです。一般的に作業者の能率向上は、モラルの向上や環境の変化にもよりますが、それと同時に作業者自身が動作の省略や組み合わせ、あるいは2つ以上の身体部位の同時使用など、微小な作業方法の変更を工夫して、能率を向上させていく努力が必要です。

 能率管理は前述した通り、正しい標準作業方法に基いた標準時間が常に設定されていることが前提であり、これが曖昧な状況では能率管理の意味が全くありません。

Copyright © ITmedia, Inc. All Rights Reserved.

特別協賛PR
スポンサーからのお知らせPR
Pickup ContentsPR
Special SitePR
あなたにおすすめの記事PR