【レベル8】アセンブリの基礎をマスターせよ!テルえもんクエストII(8)(2/3 ページ)

» 2026年01月19日 06時00分 公開

アイテム(3)ジョイント

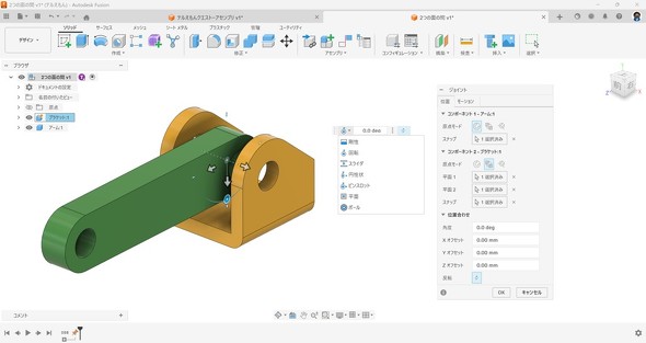
 「Autodesk Fusion」には、拘束とは別に「ジョイント」機能が搭載されています。部品の位置合わせの基準を選択し、スライド機構や回転機構を部品間に直接設定することができます(図3)。

「Autodesk Fusion」でジョイントを設定している画面イメージ 図3 「Autodesk Fusion」でジョイントを設定している画面イメージ[クリックで拡大]

 ジョイントの具体的な使い方については、テルえもん直伝のYouTube動画をご覧ください(動画2)。

動画2 Fusion360【アセンブリ】ジョイント機能の紹介

アイテム(4)検査/検証

 部品の位置合わせが終わったら、機構検証や干渉チェックなどを行います。断面を切って内部の状況を確認したり、クリアランス(隙間)距離を測定したり、組み立てや分解の検証、質量や重心の確認を行ったりするなど、コンピュータ上の3D空間で仮想試作を行うことで、2D CADにはない多くのメリットが得られます(図4)。

(左)「SOLIDWORKS」での干渉確認/(右)「Autodesk Fusion」での断面確認 図4 (左)「SOLIDWORKS」での干渉確認/(右)「Autodesk Fusion」での断面確認[クリックで拡大]

 さらに現在では、VR(仮想現実)技術やAR(拡張現実)技術を使い、実際に「作業者の手が届くか」「操作性に問題がないか」「危険性がないか」といった点を、よりリアルに検証できるようになってきています。

 検査の具体的な使い方については、テルえもん直伝のYouTube動画をご覧ください(動画3)。

動画3 Fusion360【検査】計測-干渉-ゼブラ解析-勾配-曲率-断面解析など

 なお、アセンブリは、全ての部品が完成していなくても行えます。部品とアセンブリは連動しており、部品を変更するとアセンブリも同様に更新されます。そのため、部品がある程度できた段階でアセンブリを行い、問題がないかを確認しながら設計を進めるとよいでしょう。問題を早い段階で見つけることで、設計上の課題が大きくなる前に、より良い改善策を検討できます。

Copyright © ITmedia, Inc. All Rights Reserved.

特別協賛PR
スポンサーからのお知らせPR
Pickup ContentsPR
Special SitePR
あなたにおすすめの記事PR