人工甘味料が大腸炎を悪化させるメカニズムを解明医療技術ニュース

慶應義塾大学は、人工甘味料として広く使用される糖アルコールのソルビトール摂取により、腸内細菌叢およびその代謝物を介した腸管の炎症性免疫応答性が活性化し、大腸炎が悪化することを明らかにした。

» 2025年07月29日 15時00分 公開
[MONOist]

 慶應義塾大学は2025年7月8日、人工甘味料として広く使用される糖アルコール(ポリオール)のソルビトール摂取により、腸内細菌叢およびその代謝物を介した腸管の炎症性免疫応答性が活性化し、大腸炎が悪化することを明らかにしたと発表した。

キャプション 研究の概念図[クリックで拡大] 出所:慶應義塾大学

 研究では、ソルビトール摂取が大腸炎に影響を及ぼすかを検証するために、ソルビトールを2週間摂取したマウスに大腸炎を誘導した。その結果、ソルビトールを摂取しないマウスに比べ、体重減少や炎症マーカー濃度の上昇、大腸組織損傷の増悪が認められた。

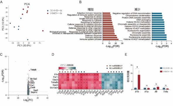
 また、ソルビトール摂取により、大腸内の遺伝子発現パターンが大きく変化することも分かった。炎症を惹起(じゃっき)するM1型マクロマージに関連する遺伝子群など、IL-1βを含む免疫細胞由来の炎症応答関連遺伝子群が顕著に上昇していた。これらのことから、ソルビトール摂取は、M1型マクロマージとIL-1βの増加を介して腸管炎症を促す可能性が示唆された。

キャプション ソルビトールの摂取は大腸の炎症に関連する遺伝子の発現を上昇させる[クリックで拡大] 出所:慶應義塾大学

 大腸におけるマクロファージの分化状態を解析したところ、ソルビトール摂取群は、対照群よりもその割合が有意に増加していた。野生型マウスのソルビトール摂取群では、対照群と比べて大腸炎による生存率が有意に低下した。一方、IL-1β欠損マウスでは、ソルビトール摂取は生存率に影響を与えなかった。これらの結果から、ソルビトールによる腸炎悪化にIL-1βが関与することが示された。

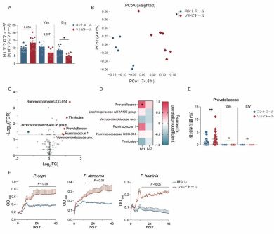
 さらに、腸内細菌叢の構成にも変化が認められた。特に、Prevotellaceae科細菌の割合が高くなっており、抗菌薬の投与により炎症性の変化が消失したことから、ソルビトールがPrevotellaceae科細菌の増殖を促進し、M1型マクロファージの増加に関与する可能性が示唆された。

キャプション ソルビトールによるM1マクロファージの増加は腸内細菌依存的である[クリックで拡大] 出所:慶應義塾大学

 糞便中のメタボローム解析から、ソルビトール代謝物であるトリプタミンを介してM1型マクロファージの分極を促進し、IL-1β産生を増強することが明らかとなった。

 発酵性のオリゴ糖、単糖、二糖、ポリオールの総称であるFODMAPは、過敏性腸症候群(IBS)やIBD患者の症状を悪化させる可能性が指摘されている。中でもポリオールの一種であるソルビトールは、腸管炎症との関連が示唆されていた。

 今後は、各FODMAP成分が腸内細菌および宿主免疫に及ぼす影響をさらに解析することで、個別化栄養療法の開発が期待される。

Copyright © ITmedia, Inc. All Rights Reserved.

特別協賛PR
スポンサーからのお知らせPR
Pickup ContentsPR
Special SitePR
あなたにおすすめの記事PR